喜报|我校“青春健康·你我同行”青春健康项目成功入选2023年青春健康高校项目

来源:校团委 责编: 文玉 发布时间:2023-05-22 浏览量:2808

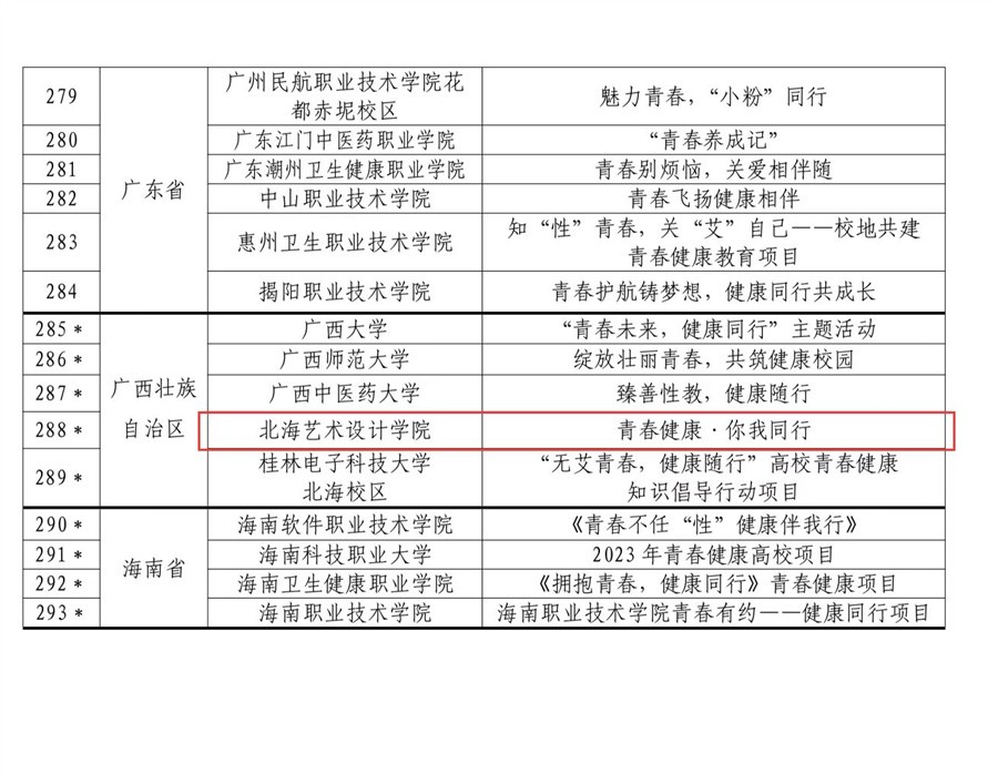
日前,中国计划生育协会发布《关于2023年青春健康高校项目申报结果的通知》,我校“青春健康·你我同行”青春健康项目成功入选2023年青春健康高校项目。

 

据悉,中国计划生育协会于今年3月面向全国开展本年度青春健康高校项目申报工作,截至4月初,经青春健康专家和青年代表的严格评审,综合往期项目执行情况和省市计生协推荐意见,我校项目在近500份高校竞标项目中脱颖而出,最终成功入选,也是广西壮族自治区高校项目中标的5所高校之一。

 

青春健康高校项目是中国计划生育协会为贯彻《“健康中国2030”规划纲要》有关要求,推进《青春健康工作第三个五年规划(2020—2025年)》有效落实,持续巩固和发展青春健康工作阵地的品牌项目,旨在巩固高校青春健康工作阵地、促进大学生健康发展,面向青少年普及青春健康知识,切实提高青少年健康水平。

 

一直以来,我校高度重视大学生心理卫生健康教育,积极贯彻《“健康中国2030”规划纲要》,成立青年志愿者协会和青春健康同伴社,为大力普及健康知识,促进大学生养成健康良好的行为习惯,巩固和发展我校青春健康工作阵地等方面做出了积极的实践探索。

此次是我校第三次参与此类项目并成功入选,在2018年中标该项目并参加了“我青春我健康”全国青春健康舞台剧大赛中荣获“全国一等奖”,在2022年和2023年连续两年再次中标该项目。

 

我校将以此次项目中标为契机,进一步整合校内外健康教育资源,丰富大学生青春健康教育路径,充分调动青年学生的积极性,普及性与生殖健康、禁毒防艾等青春健康知识,切实提高青年学生的综合健康素养。