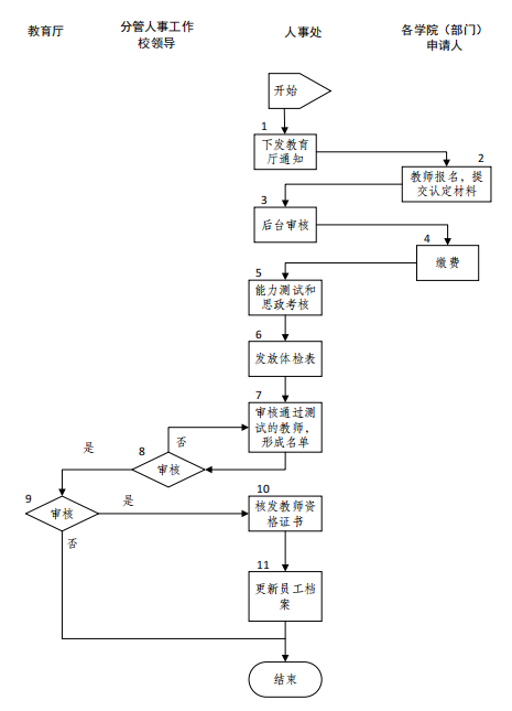
教师资格认定流程图

来源:人事处 责编: 屈志鑫 作者: 李菁蔓 发布时间:2019-06-25 浏览量:2693